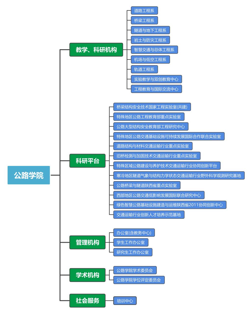
机构设置
教学、科研机构
科研平台
管理机构
学术机构
社会服务
当前位置: 网站首页
机构设置(2026)
CopyRight © 2026国际足联世界杯 - 官方中文网站 - FIFA World Cup 2026 版权所有 地址: 陕西省西安市南二环路中段 电话: (029)82334453 传真: (029)82334434 技术支持:罗右科技